Antitumor effect of camptothecin against human glioblastoma cells through suppression of BRIP1 expression
- Authors: Gareev I.F.1,2, Beylerli O.A.1,3, Zhang H.4,5, Roumiantsev S.A.2,6
-
Affiliations:
- Bashkir State Medical University of Ministry of Healthcare of the Russian Federation
- The N.I. Pirogov Russian National Research Medical University of Ministry of Healthcare of the Russian Federation
- The Patrice Lumumba Peoples' Friendship University of Russia
- The First Affiliated Hospital of Harbin Medical University
- 5Heilongjiang Province Neuroscience Institute
- The I.I. Dedov National Medical Research Centre for Endocrinology of Ministry of Healthcare of the Russian Federation
- Issue: Vol 24, No 3 (2025)
- Pages: 70-86
- Section: ORIGINAL ARTICLES
- Submitted: 02.07.2025
- Accepted: 16.09.2025
- Published: 13.12.2025
- URL: https://hemoncim.com/jour/article/view/991
- DOI: https://doi.org/10.24287/j.991
- EDN: https://elibrary.ru/HNTDBJ
- ID: 991
Cite item
Full Text
Abstract
Introduction. Glioblastoma is the most aggressive and common malignant brain tumor characterized by high heterogeneity, infiltration capacity and frequent relapses. BRCA1 interacting protein C-terminal helicase 1 (BRIP1) is involved in the DNA repair system and, according to a number of studies, may play a significant role in oncogenesis. Camptothecin, a topoisomerase I inhibitor, has a cytotoxic effect on many tumor cells, but its influence on BRIP1 expression in glioblastoma has not been adequately studied to date.
Aim – to determine the role of the BRIP1 gene in glioblastoma progression and to evaluate the antitumor effect of camptothecin associated with BRIP1 inhibition in vitro.
Materials and methods. We identified differentially expressed genes in 2 datasets (GSE54004 and GSE43378) containing primary low- and high-grade glioma tissue samples from the Gene Expression Omnibus database. We carried out functional analysis using the Gene Ontology database and Kyoto Encyclopedia of Genes and Genome, as well as constructed a protein-protein interaction network and identified key genes using the cytoHubba plugin in Cytoscape. CMap analysis was utilized to identify compounds capable of suppressing the overexpressed genes in glioblastoma, including BRIP1. Glioblastoma cell lines (U251, U87, and LN229) and human brain astrocytes were used in the experimental part of our study. BRIP1 protein expression level was assessed by Western blot analysis. The antitumor activity of camptothecin was investigated using an MTT assay and flow cytometry. The study was approved by the Independent Ethics Committee and the Scientific Council of the N.I. Pirogov Russian National Research Medical University of Ministry of Healthcare of the Russian Federation.
Results. Among the 200 differentially expressed genes found to be significantly overexpressed in high-grade gliomas, BRIP1 showed high interaction scores in the protein-protein interaction network and was associated with DNA repair pathways, homologous recombination, and cell cycle (GSEA results). CMap search identified camptothecin as one of the promising small molecule compounds for BRIP1 suppression (enrichment –0.949 and p = 0.00026). The expression level of BRIP1 protein was increased in U251, U87, and LN229 cell lines compared with human brain astricytes, which supports our data obtained by Western blot analysis. The introduction of camptothecin into U251 culture in a dose-dependent manner reduced the viability and proliferation of tumor cells, inhibited their migration, and induced apoptosis which was accompanied by a dose-dependent decrease in the level of BRIP1 protein expression.
Conclusion. This study highlights a key role of BRIP1 in the development of glioblastoma and demonstrates that camptothecin can completely or partially inhibit glioblastoma development and progression by suppressing BRIP1 activity. Our findings suggest that BRIP1 may be considered as a potential therapeutic target and confirm the need for further development of camptothecin and its analogs for targeted therapy of glioblastoma.
Full Text
Глиобластома является наиболее распространенной и смертельной злокачественной первичной опухолью головного мозга. Традиционные подходы в лечении включают хирургическую резекцию, лучевую и химиотерапию, часто с темозоломидом [1]. Эти методы лечения хотя и являются стандартными, сталкиваются со значительными трудностями, особенно из-за способности опухоли широко проникать в окружающие ткани мозга и наличия гематоэнцефалического барьера, который ограничивает эффективность многих системных методов лечения. Кроме того, гетерогенность и высокая частота рецидивов глиобластомы создают дополнительные препятствия для лечения [2, 3]. Достижения в области иммунотерапии, молекулярной биологии и технологий позволяют искать новые методы лечения глиобластомы. Среди них внимание привлекают таргетная терапия и подходы персонализированной медицины.
BRCA1-взаимодействующий белок C-терминальной геликазы 1 (BRIP1) – это белок из 1249 аминокислот с функцией геликазы, который участвует в гомеостазе ДНК. Ген BRIP1 морфологически экспрессируется как в злокачественных, так и в здоровых клетках. BRIP1 взаимодействует с многочисленными белками, связанными с регуляцией ответов на повреждение ДНК и сигнализа-цией контрольных точек, которые жизненно важны для сохранения постоянства хромосом и генома. BRIP1 кодирует белок, принадлежащий семейству RecQ DEAH-хеликаз 21, который помогает восстанавливать поврежденную ДНК, взаимодействуя с BRCA1 [4–6]. Однако его роль при глиомах не была изучена. Камптотецин, ингибитор ДНК-топоизомеразы I, который вызывает повреждение ДНК в опухолевых клетках, широко используется для лечения различных видов опухолей, включая глиомы [7, 8]. Однако механизмы воздействия камптотецина на экспрессию BRIP1 при глиобластоме остаются недостаточно изученными.
Для достижения цели исследования мы провели биоинформатический анализ дифференциально экспрессируемых генов (DEGs), основанный на базе данных Gene Expression Omnibus (GEO; https://www.ncbi.nlm.nih.gov/geo/), в первичных образцах тканей глиом различной степени злокачественности. Были идентифицированы DEGs и построена сеть белок-белковых взаимодействий (PPI), что позволило идентифицировать ключевые гены, в том числе BRIP1. Также были оценены соответствующие низкомолекулярные соединения на базе CMap. На основании результатов биоинформатического анализа было инициировано исследование in vitro. Результаты настоящего исследования могут предоставить новые сведения об онкогенезе глиом и тем самым расширить перспективы лечения этого типа опухолей.
МАТЕРИАЛЫ И МЕТОДЫ ИССЛЕДОВАНИЯ
Данное исследование одобрено независимым этическим комитетом и утверждено решением ученого совета ФГАОУ ВО РНИМУ им. Н.И. Пирогова Минздрава России.
Биоинформатический анализ
Сбор данных
Серии данных, относящиеся к мРНК генов или DEGs, связанных с глиомами, были получены из базы данных GEO. Для анализа отобраны 2 серии данных: GSE54004 и GSE43378. GSE54004 состояла из 13 первичных тканей глиом низкой степени злокачественности (ГНСЗ; по классификации Всемирной организации здравоохранения Grade 1–2) и 131 первичного образца тканей глиом высокой степени злокачественности (ГВСЗ; по классификации Всемирной организации здравоохранения Grade 3–4), тогда как GSE43378 включала 5 первичных образцов тканей ГНСЗ и 45 первичных образцов тканей ГВСЗ. Для идентификации DEGs между ГНСЗ и ГВСЗ применялось пороговое значение кратности изменения более 2 (|log2FC| ≥ 1), значимость пороговых значений рассматривалась при значении p < 0,05 и показателе ложного обнаружения менее 0,05. Тепловая карта и график Volcano были созданы с использованием инструмента ACBI Bioinformation (https://www.aclbi.com/static/index.html#/geo).
Кроме того, мы также загрузили данные секвенирования мРНК (700 образцов ГНСЗ и 701 образец ГВСЗ) и данные микрочипов (268 образцов ГНСЗ и 268 образцов ГВСЗ) с измененной экспрессией BRIP1 из базы данных Китайского атласа генома глиомы (Chinese Glioma Genome Atlas, CGGA; http://www.cgga.org.cn/) и Атласа ракового генома (The Cancer Genome Atlas, TCGA; https://portal.gdc.cancer.gov/) соответственно.
Построение сети белок-белкового взаимодействия
Чтобы получить более глубокое представление о PPI DEGs, был проведен анализ сети PPI с использованием базы данных и онлайн-инструмента для поиска взаимодействующих генов (Search Tool for the Retrieval of Interacting Genes, STRING; http://string-db.org). Взаимодействия с объединенным баллом более 0,7 считались значимыми. Программное обеспечение Cytoscape (версия 3.10.3) и STRING с пороговым значением оценки взаимодействия 0,4 были использованы для визуализации сети PPI этих значимых взаимодействий. Кроме того, плагин MCODE в Cytoscape использовался для идентификации ключевых модулей кластеризации в сети PPI. Критерии отбора для наиболее значимых модулей были следующими: баллы MCODE более 10, пороговое значение степени – II, пороговое значение оценки узла – 0,2, максимальная глубина – 100 и k-балл – 2.
Анализ обогащения сигнальных путей DEGs
База данных «Онтология генов» (Gene Ontology, GO) использовалась для анализа функционального обогащения в биологических процессах, клеточных компонентах и уровнях молекулярных функций. В связи с классификацией генов в связанных путях анализ сигнальных путей DEGs проводился на основе базы данных Киотской энциклопедии генов и генома (Kyoto Encyclopedia of Genes and Genomes, KEGG; https://www.genome.jp/kegg/) и онлайн-базы данных для аннотаций, визуализации и комплексного обнаружения (Database for Annotation, Visualization and Integrated Discovery, DAVID; https://david.ncifcrf.gov/). В этой части были отобраны пути со значением p < 0,05.
Анализ обогащения по функциональной принадлежности (Gene Set Enrichment Analysis, GSEA) применялся для того, чтобы помочь глубже понять функцию ключевых генов и регуляторные связи в геноме. С помощью пути GSEA исследователи могут обнаружить, какие гены совместно регулируются в определенных биологических процессах, раскрывая функцию и механизм действия этих генов в организме. Они имеют большое значение для изучения биологических процессов, механизмов заболеваний и разработки схем лечения лекарственными средствами.
Получение противоопухолевых низкомолекулярных соединений с помощью анализа CMap
Connectivity Map (CMap) – это база данных разработки терапевтических агентов на основе экспрессии генов, которая объясняет связь между генами, терапевтическими агентами и заболеваниями путем интеграции эффектов тысяч низкомолекулярных лекарств на различные клетки человека. В этом исследовании мы преобразовали DEG в зонды и затем загрузили их на официальный сайт базы данных CMap для получения соответствующих низкомолекулярных соединений. Отрицательно связанные терапевтические средства (p < 0,01 и обогащение < 0) считались потенциально эффективными для лечения глиом.
Культивирование клеток
Линии клеток глиомы человека U251, U87 и LN229 и клеточная линия астроцитов головного мозга человека (HBA) культивировались в модифицированной Дульбекко среде Игла (Dulbecco's Modified Eagle Medium, DMEM), содержащей 100 ЕД/мл пенициллина и 100 мкг/мл стрептомицина, дополненной 10% фетальной бычьей сывороткой, и инкубировалась при 37°C с 5% CO2 в увлажненной атмосфере. Среду меняли каждые 1–2 дня. Когда клетки покрывали 90% культуральной колбы, их расщепляли трипсином и пассировали.
Вестерн-блот-анализ
Образцы клеток лизировали в буфере для радиоиммунопреципитационного анализа с добавлением 0,1 ммоль/л коктейля ингибиторов протеазы, ортованадата натрия и фенилметилсульфонилфторида. Лизат инкубировали на льду в течение 30 мин и встряхивали каждые 10 мин, затем центрифугировали при 17 000g в течение 15 мин для сбора белков. Конечную концентрацию белка в супернатанте определяли с помощью реагента для анализа белка Бредфорда. Равные количества белка (~40 мкг) кипятили в течение 5 мин в равном объеме восстанавливающего буфера, разделяли на 8% полиакриламидных гелях и электроблотировали на нитроцеллюлозных мембранах. Мембраны были исследованы с помощью первичных антител anti-BRIP1 (разведение 1:500, Abcam: abID#151509) и anti-ACTIN (разведение 1:200), а затем вторичных антител goat anti-rabbit IgG-HRP (разведение 1:10 000). Иммунореактивность была обнаружена с помощью хемилюминесценции. Для получения относительной количественной оценки экспрессии BRIP1 на уровне белка изображения, полученные с помощью вестерн-блоттинга, были проанализированы с помощью программного обеспечения ImageJ. Интенсивность полос BRIP1 относительно полос ACTINA была использована для расчета относительной экспрессии этого гена в каждой клеточной линии глиом.
Анализ жизнеспособности опухолевых клеток
Цитотоксичность синтезированного камптотецина оценивали в отношении клеточной линии глиом U251 с помощью анализа с 3-(4,5-диметилтиазол-2-ил)-2,5дифенилтетразолийбромидом (МТТ). Клеточную линию глиом U251 обрабатывали различными дозами/ концентрациями камптотецина (0, 50, 100, 200 и 400 мкм) в течение 24 и 48 ч. Затем в каждую лунку добавляли 100 мкл МТТ в дозе 5 мг/мл (Roche Diagnostics, Шанхай, Китай) и дополнительно инкубировали в течение 2 ч при 37°C. Супернатант удаляли, и в лунки добавляли 200 мкл 0,1% диметилсульфоксида (DMSO) для растворения фиолетовых кристаллов формазана. Количественную оценку проводили путем измерения поглощения при 540 нм с помощью просвечивающей электронной микроскопии. Результаты представлены как средние значения из 3 независимых экспериментов, проведенных в 3 повторах.
Анализ гибели опухолевых клеток с помощью аннексина V-FITC/PI
Клеточную линию глиом U251 высевали с плотностью 3 × 105 клеток/лунку в 6-луночные планшеты, инкубировали в течение ночи, а затем обрабатывали 2 различными дозами/концентрациями (50 и 100 мкМ) камптотецина и 200 мкл 0,1% DMSO, где клеточная линия U251 считалась контрольной группой. Через 48 ч обработки клетки трипсинизировали, промывали 1 раз PBS, а затем суспендировали в 1 связывающем буфере. Затем к каждому образцу добавляли аннексин V – флуоресцеин-5-изотиоцианат (FITC) (5 мкл) и пропидий йодид (PI) (5 мкл) (KeyGen Biotech, Китай), после чего инкубировали в течение 15 мин при комнатной температуре в темноте. Клетки анализировали с помощью проточной цитометрии (BD Biosciences, Сан-Хосе, Калифорния, США), скорость апоптоза клеток – с помощью пакета программного обеспечения FLOWJO для анализа данных проточной цитометрии (v10; BD Biosciences).
Анализ «зарастания раны» опухолевыми клетками
Был проведен анализ «зарастания раны» для оценки способности клеточной линии глиом U251 к миграции и инвазии. Клетки высевали в 6-луночные планшеты с плотностью 1,0 × 105 клеток/лунку до достижения ими 80% слияния. Раны создавались в монослое конфлюэнтных клеток U251 с помощью кончика пипетки. Ширина ран оценивалась как одинаковая в начале экспериментов. Лунки промывали PBS 3 раза для удаления плавающих клеток и детрита. Чтобы проверить влияние камптотецина на миграцию и инвазию опухолевых клеток глиом, клеточная линия U251 высевалась в бессывороточную среду DMEM с камптотецином или без него (0, 50 и 100 мкм). Затем эти клетки инкубировали в течение 0–48 ч. Культуральные планшеты инкубировали при 37°C и в 5% CO2. «Зарастание раны» измеряли и регистрировали фотографически с течением времени с использованием фазово-контрастной микроскопии в 0, 12, 24, 36, 48 и 60 ч.
Статистический анализ
Результаты представлены как среднее значение ± стандартное отклонение. Для статистического анализа использовались программное обеспечение SPSS (версия 13.0; SPSS, Inc., Чикаго, Иллинойс, США) и программа GraphPad Prism (версия 8.0). Для сравнения различий между группами использовался непарный t-тест. Значение р < 0,05 считалось показателем статистически значимого различия.
РЕЗУЛЬТАТЫ ИССЛЕДОВАНИЯ
Идентификация DEGs на основе базы данных GEO
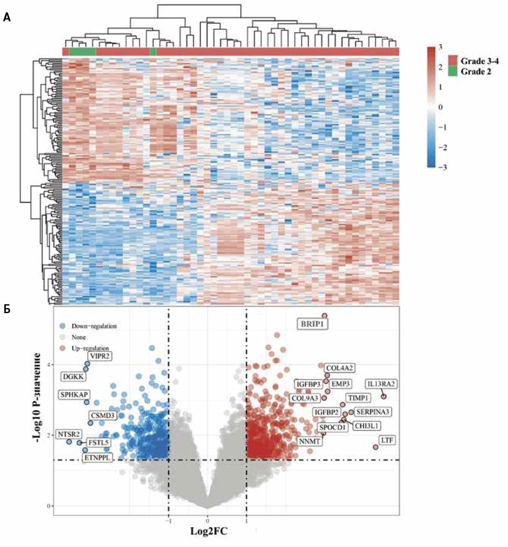
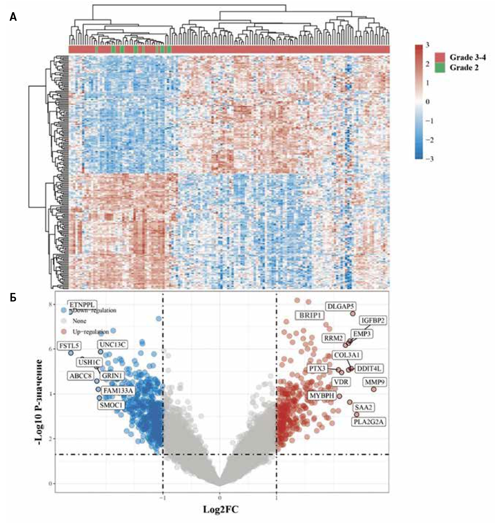
В наборе данных GSE54004 было идентифицировано в общей сложности 798 DEGs (340 генов с повышенной экспрессией и 458 – с пониженной), а в наборе данных GSE43378 – 865 DEGs (507 генов с повышенной экспрессией и 358 – с пониженной). Результаты показали, что в общей сложности 1663 гена были идентифицированы как DEGs. Затем мы сузили наш поиск и выбрали по 100 генов из каждой базы данных c наиболее высоким уровнем экспрессии для дальнейшего анализа, которые в итоге были идентифицированы как гены, связанные с глиобластомой (рисунки 1, 2).
Рисунок 1
A – тепловая карта и Б – график Volcano, отображающие профиль экспрессии 798 DEGs на основе базы данных GSE54004. Цвета отображают высокий (красный) и низкий (синий) уровни экспрессии генов
Figure 1
A – a heatmap and Б – a volcano plot showing the expression profile of 798 differentially expressed genes (DEGs) based on the GSE54004 dataset. The colors represent high (red) and low (blue) gene expression levels
Рисунок 2
A – тепловая карта и Б – график Volcano, отображающие профиль экспрессии 865 DEGs на основе базы данных GSE43378. Цвета отображают высокий (красный) и низкий (синий) уровень экспрессии генов.
Figure 2
A – a heatmap and Б – a volcano plot showing the expression profile of 865 DEGs based on the GSE43378 dataset. The colors represent high (red) and low (blue) gene expression levels
Функциональный анализ и анализ обогащения путей DEGs
Для анализа GO и KEGG использовались общие 200 DEGs c высоким уровнем экспрессии. Анализ GO и KEGG показал, что DEGs с повышенной экспрессией в основном участвовали в регуляции таких процессов, как регуляция развития сосудов, ангиогенеза, ядерное подразделение, негативная регуляция активности гидролазы, организация внеклеточной структуры, внеклеточного матрикса, протеогликаны при раке и сигнальный путь PI3K-AKT, вирус папилломы человека, Т-лимфотропный вирус человека 1-го типа, фокальная адгезия и взаимодействие компонентов внеклеточного матрикса (рисунки 3, 4).
Рисунок 3
Анализ биологических процессов, куда вовлечены гены с повышенной экспрессией из DEGs с помощью анализа GO
Figure 3
Biological processes involving upregulated DEGs according to the Gene Ontology (GO) analysis
Рисунок 4
Анализ сигнальных путей, куда вовлечены гены с повышенной экспрессией из DEGs с помощью KEGG
Figure 4
Signaling pathways involving upregulated DEGs according to the Kyoto Encyclopedia of Genes and Genomes (KEGG)
Идентификация ключевых генов из DEGs
Сеть PPI для 100 генов с наиболее высокой экспрессией из каждого набора данных была построена с использованием базы данных STRING (версия 12.0), которая включает: из данных GSE54004 – 100 узлов и 86 ребер со средней степенью узла 4,42 и значением p < 1,0e–16 и из данных GSE43378 – 100 узлов и 219 ребер со средней степенью узла 4,38 и значением p < 1,0e–16 (рисунки 5, 6, таблицы 1, 2). Затем программное обеспечение Cytoscape и плагин cytoHubba были использованы для поиска ключевых генов в сети PPI DEGs. В общей сложности по 6 лучших генов, ранжированных по степени, были идентифицированы как ключевые из 2 баз данных. В результате было выявлено 11 ключевых/ топ-генов с повышенной экспрессией: из набора данных GSE54004 – BRIP1, коллаген типа III, альфа 1 (collagen type III alpha 1 chain, COL3A1), мембраноассоциированная фосфолипаза A2 (phospholipase A2, membrane associated, PLA2G2A), миозинсвязывающий белок H (myosin binding protein H, MYBPH), MMP9 и белок сывороточного амилоида А (serum amyloid A protein, SAA2); из набора данных GSE43378 – белок 1, связывающий А (AE binding protein 1, ЕAEBP1), BRIP1, коллаген, тип IV, альфа 2 (сollagen, type IV, alpha 2, COL4A2), белок 3, связанный с Dickkopf (Dickkopfrelated protein 3, DKK3), белок гена 6, индуцируемый фактором некроза опухоли альфа (tumor necrosis factor alpha induced protein 6, TNFAIP6) и cперматогенезaссоциированный cеринподобный rich 2 (spermatogenesis associated serine rich 2 like, SPATS2L).
Рисунок 5
Сеть PPI для генов с повышенной экспрессией из общих DEGs из базы данных GSE54004
Figure 5
A protein–protein interaction (PPI) network for upregulated genes out of common DEGs from the GSE54004 dataset
Рисунок 6
Сеть PPI для генов с повышенной экспрессией из общих DEGs из базы данных GSE43378
Figure 6
A PPI network for upregulated genes out of common DEGs from the GSE43378 dataset
Таблица 1
Степень узла генов в сети PPI, основанная на базе данных GSE54004
Table 1
Node degree of genes in the PPI networks based on the GSE54004 dataset
Ген Gene | Идентификационный номер Identification number | Степень Degree |
COL3A1 | 9606.ENSP00000304408 | 12 |
BRIP1 | 9606.ENSP00000259008 | 11 |
SAA2 | 9606.ENSP00000436126 | 11 |
MYBPH | 9606.ENSP00000255416 | 9 |
PLA2G2A | 9606.ENSP00000383364 | 8 |
MMP9 | 9606.ENSP00000361405 | 8 |
SYT4 | 9606.ENSP00000255224 | 8 |
SHANK2 | 9606.ENSP00000345193 | 7 |
SYNPR | 9606.ENSP00000418994 | 7 |
GRIN3A | 9606.ENSP00000355155 | 5 |
MYT1L | 9606.ENSP00000497479 | 5 |
SLITRK1 | 9606.ENSP00000366288 | 5 |
SNAP91 | 9606.ENSP00000400459 | 5 |
OPALIN | 9606.ENSP00000360214 | 4 |
PACSIN1 | 9606.ENSP00000484060 | 4 |
SVOP | 9606.ENSP00000479104 | 4 |
HPCAL4 | 9606.ENSP00000481834 | 3 |
HTR2A | 9606.ENSP00000437737 | 3 |
KCNT1 | 9606.ENSP00000360822 | 3 |
SH3GL2 | 9606.ENSP00000369981 | 3 |
Таблица 2
Степень узла генов в сети PPI, основанная на базе данных GSE43378
Table 2
Node degree of genes in the PPI networks based on the GSE43378 dataset
Ген Gene | Идентификационный номер Identification number | Степень Degree |
BRIP1 | 9606.ENSP00000259008 | 27 |
SPATS2L | 9606.ENSP00000482515 | 23 |
AEBP1 | 9606.ENSP00000223357 | 23 |
COL4A2 | 9606.ENSP00000353654 | 21 |
DKK3 | 9606.ENSP00000433112 | 21 |
TNFAIP6 | 9606.ENSP00000243347 | 17 |
COL18A1 | 9606.ENSP00000352798 | 16 |
LUM | 9606.ENSP00000266718 | 16 |
CXCL10 | 9606.ENSP00000305651 | 15 |
COL5A2 | 9606.ENSP00000364000 | 14 |
COL4A1 | 9606.ENSP00000364979 | 13 |
IGFBP3 | 9606.ENSP00000370473 | 13 |
PXDNL | 9606.ENSP00000348645 | 12 |
CD163 | 9606.ENSP00000352071 | 11 |
COL4A3 | 9606.ENSP00000353654 | 11 |
VIM | 9606.ENSP00000446007 | 11 |
CHI3L1 | 9606.ENSP00000255409 | 10 |
CXCL9 | 9606.ENSP00000354901 | 9 |
PCOLCE | 9606.ENSP00000223061 | 9 |
SERPING1 | 9606.ENSP00000278407 | 9 |
На основе анализа сигнальных путей KEGG было определено, что предложенные нами ключевые гены могут быть тесно связаны с онкогенезом глиобластомы, а именно с протеогликанами и сигнальным путем PI3K–AKT.
Анализ экспрессии ключевых генов
С помощью базы данных Assistant for clinical bioinformatics (www.aclbi.com) снова были проверены различия в транскрипционной экспрессии 11 ключевых генов между ГНСЗ и ГВСЗ. На основе базы данных Assistant for clinical bioinformatics было определено, что наши предложенные ключевые гены могут быть тесно связаны с онкогенезом ГВСЗ. Значимость 2 групп выборки определялась с помощью теста Вилкоксона или T-теста. BRIP1 был наиболее сверхэспрессирован в 2 наборах данных – GSE54004 и GSE43378, имел степень PPI 27 и 11 и неоднократно была доказана его роль в восстановлении ДНК при других опухолях (рисунки 7, 8). С учетом нашей цели в изучении развития и прогрессирования глиобластомы, а именно поиска генов, участвующих в путях восстановления ДНК в опухолевых клетках, и потенциального использования найденных генов в качестве терапевтических мишеней, BRIP1 был выбран для дальнейшего экспериментального анализа.
Рисунок 7
Уровень экспрессии 6 ключевых генов в сравнении между образцами ГНСЗ (Grade 2) и ГВСЗ (Grade 3–4)
Результаты основаны на данных сета GSE54004, где красный цвет представляет образцы ГНСЗ, а синий – образцы ГВСЗ. График ясно показывает, что BRIP1 (А), COL3A1 (Б), PLA2G2A (В), MYBPH (Г), MMP9 (Д) и SAA2 (Е) демонстрируют значительно повышенную экспрессию (сверхэкспрессию) в образцах ГВСЗ по сравнению с образцами ГНСЗ. Различия между группами анализировались с помощью теста Вилкоксона, p < 0,05. G1 – ГНСЗ; G2 – ГВСЗ
Figure 7
The expression level of six key genes compared between low-grade glioma (LGG, Grade 2) and high-grade glioma (HGG, Grade 3–4) samples
The results are based on the GSE54004 dataset, where red color represents LGG samples and blue color represents HGG samples. The graph clearly shows that BRIP1 (А), COL3A1 (Б), PLA2G2A (В), MYBPH (Г), MMP9 (Д), and SAA2 (Е) exhibit a significantly higher expression (overexpression) in HGG than in LGG samples. The differences between the groups were analyzed using the Wilcoxon test, p < 0.05. G1 – LGG; G2 – HGG
Рисунок 8
Уровень экспрессии 6 ключевых генов в сравнении между образцами ГНСЗ (Grade 2) и ГВСЗ (Grade 3–4)
Результаты основаны на данных сета GSE43378, где красный цвет представляет образцы ГНСЗ, а синий – образцы ГВСЗ. График ясно показывает, что AEBP1 (FА), BRIP1 (Б), COL4A2 (В), DKK3 (Г), TNFAIP6 (Д) и SPATS2L (Е) демонстрируют значительно повышенную экспрессию (сверхэкспрессию) в образцах ГВСЗ по сравнению с образцами ГНСЗ. Различия между группами анализировались с помощью теста Вилкоксона, p < 0,05 (*). G1 – ГНСЗ; G2 – ГВСЗ
Figure 8
The expression level of six key genes compared between LGG (Grade 2) and HGG (Grade 3–4) samples
The results are based on the GSE43378 dataset, where red color represents LGG samples and blue color represents HGG samples. The graph clearly shows that AEBP1 (А), BRIP1 (Б), COL4A2 (В), DKK3 (Г), TNFAIP6 (Д) and SPATS2L (Е) exhibit a significantly higher expression (overexpression) in HGG than in LGG samples. The differences between the groups were analyzed using the Wilcoxon test, p < 0.05 (*). G1 – LGG; G2 – HGG
Результаты GSEA
Результаты GSEA использовали для дальнейшей проверки результатов анализа KEGG для BRIP1. Кроме того, для полного понимания задействованных сигнальных путей, регулируемых BRIP1, в онкогенезе глиобластомы был проведен GSEA на основе данных секвенирования мРНК CGGA, данных микрочипов CGGA и секвенирования мРНК TCGA (рисунки 9–11). Репликация ДНК, гомологичная рекомбинация, репарация ошибочно спаренных нуклеотидов и нарушение клеточного цикла были идентифицированы как потенциальные сигнальные компоненты, задействованные в онкогенезе глиом, посредством регуляции BRIP1.
Рисунок 9
Графики обогащения на основе GSEA и данных секвенирования мРНК CGGA
A – график обогащения пути репликации ДНК; Б – график обогащения клеточного цикла; В – график обогащения репарации ошибочно спаренных нуклеотидов; Г – график обогащения гомологичной рекомбинации. ES – оценка обогащения
Figure 9
Enrichment plots based on the gene set enrichment analysis (GSEA) and CGGA mRNA sequencing data
A – DNA replication pathway enrichment plot; Б – cell cycle enrichment plot; В – mismatch repair enrichment plot; Г – homologous recombination enrichment plot. ES – enrichment score
Рисунок 10
Графики обогащения на основе GSEA и данных микрочипов мРНК CGGA
A – график обогащения пути репликации ДНК;
Б – график обогащения клеточного цикла; В – график обогащения репарации ошибочно спаренных нуклеотидов; Г – график обогащения гомологичной рекомбинации
Figure 10
Enrichment plots based on GSEA and CGGA mRNA microarray data
A – DNA replication pathway enrichment plot; Б – cell cycle enrichment plot; В – mismatch repair enrichment plot;
Г – homologous recombination enrichment plot
Рисунок 11
График обогащения на основе GSEA и данных секвенирования мРНК TCGA
A – график обогащения пути репликации ДНК;
Б – график обогащения клеточного цикла; В – график обогащения репарации ошибочно спаренных нуклеотидов; Г – график обогащения гомологичной рекомбинации
Figure 11
Enrichment plots based on GSEA and TCGA mRNA sequencing data
А – DNA replication pathway enrichment plot; Б – cell cycle enrichment plot; В – mismatch repair enrichment plot;
Г – homologous recombination enrichment plot
Результаты поиска противоопухолевых низкомолекулярных соединений на базе CMap
Мы выбрали 10 ключевых генов из 2 баз данных – GSE54004 и GSE43378, помимо BRIP1, со сверхэкспрессией COL3A1, PLA2G2A, MYBPH, MMP9, SAA2, ЕAEBP1, COL4A2, DKK3, TNFAIP6 и SPATS2L. Затем мы загрузили эти гены в CMap и спрогнозировали низкомолекулярные соединения, связанные с подавлением экспрессии BRIP1 при глиоме. Одним из важнейших оказался камптотецин (обогащение –0,949 и p = 0,00026). 2Dи 3D-химические структуры камптотецин были получены из PubChem (рисунок 12).
Рисунок 12
Химическая молекулярная структура камптотецина
Figure 12
Chemical molecular structure of camptothecin
Анализ экспрессии BRIP1 на уровне белка
Как описано в предыдущем анализе, экспрессия мРНК BRIP1 была выше в клеточных линиях U251, U87 и LN229, чем в клеточной линии HBA. Также была обнаружена высокая экспрессия белка в клеточных линиях U251, U87 и LN229 по сравнению с линией HBA (рисунок 13). Мы подтвердили дифференциальную экспрессию в клеточных линиях U251, U87, LN229 и HBA BRIP1 на уровне белка.
Рисунок 13
Вестерн-блот-анализ оценки уровня экспрессии белка BRIP1 в клеточных линиях U251, U87, LN229 и HBA. ACTIN использовали в качестве контроля загрузки
Figure 13
Western blot analysis of BRIP1 protein expression levels in the U251, U87, LN229 and HBA cell lines. ACTIN was used as a loading control
Противоопухолевый эффект камптотецина
Для исследования потенциального противоопухолевого эффекта камптотецина на глиому клеточная линия U251 (клеточная линия, где самый высокий показатель уровня экспрессии BRIP1) подвергалась воздействию различных концентраций камптотецина в течение 24 или 48 ч. Результаты анализа МТТ-теста показали, что камптотецин значительно снижал жизнеспособность опухолевых клеток в зависимости от дозы по сравнению с опухолевыми клетками, которые были обработаны DMSO и взяты за контрольную группу (рисунок 14А). Более того, мы заметили, что ингибирование пролиферации опухолевых клеток усиливалось после 24 ч обработки камптотецином, которая была продемонстрирована с помощью просвечивающей (трансмиссионной) электронной микроскопии (рисунок 14Б). Эти результаты указывают на то, что камптотецин проявляет цитотоксичность и ингибирует рост клеток глиобластомы. Окрашивание аннексином V-FITC/PI показало, что доля апоптотических клеток была заметно увеличена в зависимости от дозы в клеточной линии глиом U251 когда их инкубировали с дозами камптотецина 50 и 100 мкМ. Доля апоптотических опухолевых клеток после 48-часовой обработки 0,1% DMSO и 50, и 100 мкМ камптотецина составила 2,96%, 24,55% и 46,08% соответственно (рисунок 15).
Рисунок 14
Камптотецин снижает жизнеспособность и пролиферацию клеточной линии глиомы U251
A – жизнеспособность клеток линии U251 определялась с помощью МТТ после воздействия различных концентраций камптотецина или 0,1% DMSO в течение 24 и 48 ч. Данные были нормализованы по отношению к контрольным клеткам, обработанным 0,1% DMSO; Б – репрезентативные изображения клеточной линии U251 после обработки камптотецином в указанных концентрациях в течение 24 ч. ×5 и ×10; p < 0,05
Figure 14
Camptothecin reduces viability and proliferation of the U251 glioma cell line
A – U251 cell viability was determined by MTT assay after exposure to different concentrations of camptothecin or 0.1% DMSO for 24 and 48 h. Data were normalized to control cells treated with 0.1% DMSO; Б – representative images of U251 cell line after treatment with camptothecin at the indicated concentrations for 24 h. 5x and 10x magnification; p < 0.05
Рисунок 15
Апоптоз, вызванный камптотецином, в клеточной линии глиом U251 измеряли с помощью набора для обнаружения апоптоза Annexin V-FITC/PI и проточной цитометрии
Данные представлены как среднее значение ± стандартное отклонение в 3 независимых экспериментах; p < 0,05 (*) по сравнению с контрольной группой
Figure 15
Camptothecin-induced apoptosis in the U251 glioma cell line was measured using Annexin V-FITC/PI apoptosis detection kit and flow cytometry
Data are presented as mean ± SD from three independent experiments; p < 0.05 (*) compared to the control group
Затем мы исследовали возможности камптотецина ингибировать инвазию и миграцию опухолевых клеток глиомы при разных концентрациях и в разные временные точки. Было продемонстрировано, что после воздействия камптотецином опухолевые клетки показали более медленную способность к «зарастанию раны» (wound healing assay), чем контрольная группа клеточной линии U251, обработанная DMSO. Эти результаты указывают на то, что камптотецин ингибировал миграцию и инвазию опухолевых клеток глиом in vitro (рисунок 16).
Рисунок 16
Камптотецин ингибирует миграцию и инвазию клеточной линии глиомы U251
Репрезентативные изображения и количественная оценка способности опухолевых клеток к «зарастанию раны». ×5 и ×10. Планки погрешностей представляют собой стандартные отклонения (n = 3); p < 0,05
Figure 16
Camptothecin inhibits migration and invasion of the U251 glioma cell line
Representative images and quantitative wound healing assay of tumor cells. 5x and 10x magnification. Error bars represent SD (n = 3); p < 0.05
Чтобы оценить влияние камптотецина на активность BRIP1, мы исследовали его экспрессию на уровне белка с помощью вестерн-блотанализа. Мы наблюдали, что активность BRIP1 снижается при увеличении дозы камптотецина (рисунок 17).
Рисунок 17
Влияние камптотецина на активность BRIP1 в клеточной линии глиомы U251
Воздействия на опухолевые клетки различных доз камптотецина в течение 24 ч и определение активности BRIP1 с помощью вестерн-блот-анализа; p < 0,05
Figure 17
Effect of camptothecin on BRIP1 activity in the U251 glioma cell line
Exposure of tumor cells to different doses of camptothecin for 24 h and determination of BRIP1 activity by Western blot analysis; p < 0.05
ОБСУЖДЕНИЕ РЕЗУЛЬТАТОВ ИССЛЕДОВАНИЯ
Результаты данного исследования демонстрируют важность BRIP1 в развитии и прогрессировании глиобластомы и его потенциальную роль в регуляции процессов репарации ДНК и клеточного цикла, что подтверждает выводы ряда исследований. Повышенная экспрессия BRIP1, выявленная на уровне белка, в клеточных линиях глиобластомы (U251, U87 и LN229) по сравнению с HBA, указывает на то, что BRIP1 может обеспечивать адаптивный механизм для выживания опухолевых клеток в условиях постоянного геномного стресса. Подобные наблюдения были описаны в ряде работ, где корреляция между усиленной активностью генов репарации, включая BRIP1, и агрессивным биологическим поведением опухолей приводила к ухудшению прогноза пациентов [9–11]. Особого внимания заслуживает подтверждение взаимосвязи между активностью путей репарации ДНК и агрессивностью опухолевого процесса. Результаты анализа GSEA показали, что BRIP1 ассоциирован с ключевыми сигнальными путями, такими как репликация ДНК, гомологичная рекомбинация и клеточный цикл. Эти данные согласуются с результатами некоторых исследований, которые демонстрировали, что нарушения в путях репарации ДНК не только способствуют накоплению мутаций, но и обеспечивают устойчивость к традиционным методам противоопухолевой терапии, таким как химиотерапия [12, 13]. Таким образом, таргетирование BRIP1 и связанных с ним сигнальных путей может стать важной стратегией для преодоления резистентности к терапии пациентов с глиобластомой. Результаты других исследований in vitro и in vivo демонстрируют, что вмешательство в регуляцию генов, ответственных за репарацию ДНК, может не только непосредственно снижать жизнеспособность опухолевых клеток, но и усиливать эффект стандартных цитотоксических химиопрепаратов [14–16].
Ключевой результат нашего исследования – значительное снижение экспрессии BRIP1 и жизнеспособности клеток глиобластомы под действием камптотецина – подчеркивает, что ингибирование BRIP1 может быть эффективным стратегическим подходом в терапии этой опухоли. Камптотецин, ингибитор топоизомеразы I, вызывает накопление повреждений ДНК за счет блокирования реактивного восстановления разрывов в ДНК, что делает опухолевые клетки, имеющие повышенную активность репарационных механизмов, особенно уязвимыми к его воздействию [17, 18]. Индуцирование апоптоза и подавления клеточной миграции под воздействием камптотецина были ранее отмечены в исследованиях, где его использование приводило к значительному нарушению клеточного цикла в опухолевых клетках глиобластомы [19–25]. Наши данные дополняют эти наблюдения, предполагая, что именно через воздействие на активность BRIP1 камптотецин может оказывать синергетический эффект с генотоксической терапии ряд химиопрепаратов или лучевой терапии, снижая способность клеток глиобластомы к репарации поврежденной ДНК. Кроме того, результаты анализа сети PPI подчеркивают значимость BRIP1 как одного из центральных узлов в сети, что свидетельствует о его участии в сложных молекулярных взаимодействиях, регулирующих клеточную сигнализацию в глиобластоме. Это открывает перспективу для дальнейшего изучения молекулярных механизмов, лежащих в основе устойчивости опухолевых клеток к повреждениям ДНК, и позволяет рассматривать BRIP1 как потенциальную терапевтическую мишень в комбинированной терапии [26–28]. Дальнейшие исследования in vivo и клинические испытания могут определить оптимальные режимы применения камптотецина или его аналогов для достижения максимального терапевтического эффекта при таргетировании данного пути при глиобластоме [29–32].
Таким образом, наше исследование не только подтверждает важность BRIP1 в онкогенезе глиобластомы, но и демонстрирует, что вмешательство в регуляцию его экспрессии посредством камптотецина может существенно снижать жизнеспособность и инвазивные свойства опухолевых клеток. Полученные данные расширяют существующее понимание молекулярных механизмов, участвующих в репарации ДНК, и могут способствовать разработке более эффективных стратегий таргетной терапии глиобластомы.
ЗАКЛЮЧЕНИЕ
В настоящей работе проведен комплексный биоинформатический анализ и экспериментально подтверждена роль гена BRIP1 в онкогенезе глиобластомы. Биоинформатический подход, основанный на анализе DEGs с использованием баз данных GEO, выявил значимую сверхэкспрессию BRIP1 при ГВСЗ по сравнению с ГНСЗ. Анализ сети PPI и функционального обогащения подтвердил центральную роль BRIP1 в путях репарации ДНК, гомологичной рекомбинации, репликации ДНК и регуляции клеточного цикла, что подчеркивает его значение в поддержании злокачественного фенотипа опухолевых клеток и их устойчивости к терапии. Экспериментальная часть исследования in vitro показала, что ингибирование BRIP1 с помощью камптотецина приводит к значительному дозозависимому снижению жизнеспособности и пролиферации опухолевых клеток линии глиобластомы U251. Эти результаты демонстрируют прямую связь между подавлением экспрессии BRIP1 и противоопухолевым эффектом камптотецина, что позволяет предположить его потенциальное применение для таргетной терапии глиобластомы. Полученные данные свидетельствуют о том, что BRIP1 является важным молекулярным маркером агрессивности и потенциальной терапевтической мишенью при глиобластоме. Камптотецин как ингибитор экспрессии BRIP1 и индуктор повреждений ДНК обладает выраженным противоопухолевым действием и перспективен для дальнейшего изучения и применения в комбинированной терапии глиобластомы. Для окончательного подтверждения терапевтического потенциала ингибирования BRIP1 и его клинической эффективности необходимы дополнительные исследования, включающие эксперименты in vivo и последующие клинические исследования. Идентификация BRIP1 как значимой молекулярной мишени расширяет наше понимание механизмов онкогенеза глиобластомы и открывает возможности для разработки таргетных терапевтических стратегий, которые могут повысить эффективность существующих подходов к лечению этой агрессивной опухоли.
ИСТОЧНИК ФИНАНСИРОВАНИЯ
Данное исследование не имело финансовой поддержки от сторонних организаций.
FUNDING
No funding was received for this study.
КОНФЛИКТ ИНТЕРЕСОВ
Авторы заявляют об отсутствии конфликта интересов.
CONFLICT OF INTEREST
The authors declare no conflict of interest.
ВКЛАД АВТОРОВ
И.Ф. Гареев: написание черновика рукописи, визуализация, валидация, разработка методологии и проведение исследования;
О.А. Бейлерли: пересмотр и редактирование рукописи, анализ данных;
Хонгли Жанг: проведение исследования и работа с данными;
С.А. Румянцев: руководство исследованием и администрирование проекта.
AUTHOR CONTRIBUTIONS
I.F. Gareev: manuscript writing, visualization, validation, methodology development and research;
O.A. Beylerli: manuscript revision and editing, data analysis;
Hongli Zhang: research and data processing;
S.A. Roumiantsev: research management and project administration.
About the authors
Ilgiz F. Gareev
Bashkir State Medical University of Ministry of Healthcare of the Russian Federation; The N.I. Pirogov Russian National Research Medical University of Ministry of Healthcare of the Russian Federation
Author for correspondence.
Email: ilgiz_gareev@mail.ru
ORCID iD: 0000-0002-4965-0835
Cand. Med. Sci., a senior researcher at the Central Research Laboratory of Bashkir State Medical University of Ministry of Healthcare of the Russian Federation
Russian Federation, Ufa; MoscowO. A. Beylerli
Bashkir State Medical University of Ministry of Healthcare of the Russian Federation; The Patrice Lumumba Peoples' Friendship University of Russia
Email: ilgiz_gareev@mail.ru
ORCID iD: 0000-0002-6149-5460
Russian Federation, Ufa; Moscow
Hongli Zhang
The First Affiliated Hospital of Harbin Medical University; 5Heilongjiang Province Neuroscience Institute
Email: ilgiz_gareev@mail.ru
ORCID iD: 0009-0001-4036-519X
China, Harbin; Harbin
S. A. Roumiantsev
The N.I. Pirogov Russian National Research Medical University of Ministry of Healthcare of the Russian Federation; The I.I. Dedov National Medical Research Centre for Endocrinology of Ministry of Healthcare of the Russian Federation
Email: ilgiz_gareev@mail.ru
ORCID iD: 0000-0002-7418-0222
Russian Federation, Moscow; Moscow
References
- Read R.D., Tapp Z.M., Rajappa P., Hambardzumyan D. Glioblastoma microenvironment-from biology to therapy. Genes Dev 2024; 38 (9–10): 360–79. doi: 10.1101/gad.351427.123
- Hoogstrate Y., Draaisma K., Ghisai S.A., van Hijfte L., Barin N., de Heer I. et at. Transcriptome analysis reveals tumor microenvironment changes in glioblastoma. Cancer Cell 2023; 41 (4): 678–92.e7. doi: 10.1016/j.ccell.2023.02.019
- Dapash M., Hou D., Castro B., LeeChang C., Lesniak M.S. The interplay between glioblastoma and its microenvironment. Cells 2021; 10 (9): 2257. doi: 10.3390/cells10092257
- Yamamoto H., Hirasawa A. homologous recombination deficiencies and hereditary tumors. Int J Mol Sci 2021; 23 (1): 348. doi: 10.3390/ijms23010348
- Wang R., Zhang J., Cui X., Wang S., Chen T., Niu Y., Du X. et al. Multimolecular characteristics and role of BRCA1 interacting protein C-terminal helicase 1 (BRIP1) in human tumors: a pan-cancer analysis. World J Surg Oncol 2023; 21 (1): 91. doi: 10.1186/s12957-022-02877-8
- Toh M., Ngeow J. Homologous recombination deficiency: cancer predispositions and treatment implications. Oncologist 2021; 26 (9): e1526–37. doi: 10.1002/onco.13829
- Wang X., Zhuang Y., Wang Y., Jiang M., Yao L. The recent developments of camptothecin and its derivatives as potential anti-tumor agents. Eur J Med Chem 2023; 260: 115710. doi: 10.1016/j.ejmech.2023.115710
- Wang Z., Wang X., Yu H., Chen M. Glioma-targeted multifunctional nanoparticles to co-deliver camptothecin and curcumin for enhanced chemo-immunotherapy. Biomater Sci 2022; 10 (5): 1292–303. doi: 10.1039/d1bm01987b
- Peleg Hasson S., Menes T., Sonnenblick A. Comparison of patient susceptibility genes across breast cancer: implications for prognosis and therapeutic outcomes. Pharmgenomics Pers Med 2020; 13: 227–38. doi: 10.2147/PGPM.S233485
- Ichikawa H., Aizawa M., Kano Y., Hanyu T., Muneoka Y., Hiroi S. et al. Landscape of homologous recombination deficiency in gastric cancer and clinical implications for firstline chemotherapy. Gastric Cancer 2024; 27 (6): 1273–86. doi: 10.1007/s10120-024-01542-1
- Park W., Chen J., Chou J.F., Varghese A.M., Yu K.H., Wong W. et al. Genomic methods identify homologous recombination deficiency in pancreas adenocarcinoma and optimize treatment selection. Clin Cancer Res 2020; 26 (13): 3239–47. doi: 10.1158/1078-0432.CCR-20-0418
- Cong K., Peng M., Kousholt A.N., Lee W.T.C., Lee S., Nayak S. et al. Replication gaps are a key determinant of PARP inhibitor synthetic lethality with BRCA deficiency. Mol Cell 2021; 81 (15): 3128–44.e7. doi: 10.1016/j.molcel.2021.06.011
- Del Valle J., Rofes P., Moreno-Cabrera J.M., López-Dóriga A., Belhadj S., Vargas-Parra G.R. et al. Exploring the role of mutations in fanconi anemia genes in hereditary cancer patients. Cancers (Basel) 2020; 12 (4): 829. doi: 10.3390/cancers12040829
- Samoylova N.A., Gureev A.P., Popov V.N. Methylene blue induces antioxidant defense and reparation of mitochondrial DNA in a Nrf2-dependent manner during cisplatin-induced renal toxicity. Int J Mol Sci 2023; 24 (7): 6118. doi: 10.3390/ijms24076118
- Teyssonneau D., Margot H., Cabart M., Anonnay M., Sargos P., Vuong N.S., Soubeyran I. et a. Prostate cancer and PARP inhibitors: progress and challenges. J Hematol Oncol 2021; 14 (1): 51. doi: 10.1186/s13045-021-01061-x
- Song Z., Lu C., Xu C.W., Zheng Z. Noncanonical gene fusions detected at the DNA level necessitate orthogonal diagnosis methods before targeted therapy. J Thorac Oncol 2021; 16 (3): 344–8. doi: 10.1016/j.jtho.2020.12.006
- Zhang R., Yu J., Guo Z., Jiang H., Wang C. Camptothecin-based prodrug nanomedicines for cancer therapy. Nanoscale 2023; 15 (44): 17658–97. doi: 10.1039/d3nr04147f. Erratum in: Nanoscale 2025; 17 (5): 2912. doi: 10.1039/d4nr90241f
- Bardia A., Krop I.E., Kogawa T., Juric D., Tolcher A.W., Hamilton E.P. et al. Datopotamab deruxtecan in advanced or metastatic HR+/HER2– and triple-negative breast cancer: results from the phase I TROPION-PanTumor01 Study. J Clin Oncol 2024; 42 (19): 2281–94. doi: 10.1200/JCO.23.01909
- Chiou J., Impedovo V., Huynh Y.B., Gorgoglione R., Penalva L.O.F., Lodi A. et al. Targeting metabolic and epigenetic vulnerabilities in glioblastoma with SN-38 and rabusertib combination therapy. Int J Mol Sci 2025; 26 (2): 474. doi: 10.3390/ijms26020474
- Li M., Zhang X., Zhou Y., Chu Y., Shen J., Cai Y., Sun X. Near infrared-activatable biomimetic nanoplatform for tumor-specific drug release, penetration and chemo-photothermal synergistic therapy of orthotopic glioblastoma. Int J Nanomedicine 2024; 19: 6999–7014. doi: 10.2147/IJN.S466268
- Ruan Q., Patel G., Wang J., Luo E., Zhou W., Sieniawska E. et al. Current advances of endophytes as a platform for production of anti-cancer drug camptothecin. Food Chem Toxicol 2021; 151: 112113. doi: 10.1016/j.fct.2021.112113
- Kamle M., Pandhi S., Mishra S., Barua S., Kurian A., Mahato D.K. et al. Camptothecin and its derivatives: advancements, mechanisms and clinical potential in cancer therapy. Med Oncol 2024; 41 (11): 263. doi: 10.1007/s12032-024-02527-x
- Chu B., Deng H., Niu T., Qu Y., Qian Z. Stimulus-responsive nano-prodrug strategies for cancer therapy: a focus on camptothecin delivery. Small Methods 2024; 8 (8): e2301271. doi: 10.1002/smtd.202301271
- Luo X., Chi X., Lin Y., Yang Z., Lin H., Gao J. A camptothecin prodrug induces mitochondria-mediated apoptosis in cancer cells with cascade activations. Chem Commun (Camb) 2021; 57 (84): 11033–6. doi: 10.1039/d1cc04379j
- Xie J., Wang H., Huang Q., Lin J., Wen H., Miao Y. et al. Enhanced cytotoxicity to lung cancer cells by mitochondrial delivery of camptothecin. Eur J Pharm Sci 2023; 189: 106561. doi: 10.1016/j.ejps.2023.106561
- Maksoud S. The DNA double-strand break repair in glioma: molecular players and therapeutic strategies. Mol Neurobiol 2022; 59 (9): 5326–65. doi: 10.1007/s12035-022-02915-2
- Chen C., Wu Z.H., Lu X.J., Shi J.L. BRIP1 induced ferroptosis to inhibit glioma cells and was associated with increased oxidative stress. Discov Med 2024; 36 (190): 2264–73. doi: 10.24976/Discov.Med.202436190.208
- De Sousa J.F., Torrieri R., Serafim R.B., Di Cristofaro L.F., Escanfella F.D., Ribeiro R. et al. Expression signatures of DNA repair genes correlate with survival prognosis of astrocytoma patients. Tumour Biol 2017; 39 (4): 1010428317694552. doi: 10.1177/1010428317694552
- Czarnywojtek A., Borowska M., Dyrka K., Van Gool S., Sawicka-Gutaj N., Moskal J. et al. Glioblastoma multiforme: the latest diagnostics and treatment techniques. Pharmacology 2023; 108 (5): 423–31. doi: 10.1159/000531319
- Abdel-Rahman S.A., Gabr M. Small molecule immunomodulators as next-generation therapeutics for glioblastoma. Cancers (Basel) 2024; 16 (2): 435. doi: 10.3390/cancers16020435
- Hoosemans L., Vooijs M., Hoeben A. Opportunities and challenges of small molecule inhibitors in glioblastoma treatment: lessons learned from clinical trials. Cancers (Basel) 2024; 16 (17): 3021. doi: 10.3390/cancers16173021
- Huang W, Hao Z, Mao F, Guo D. Small molecule inhibitors in adult highgrade glioma: from the past to the future. Front Oncol 2022; 12: 911876. doi: 10.3389/fonc.2022.911876
Supplementary files




















